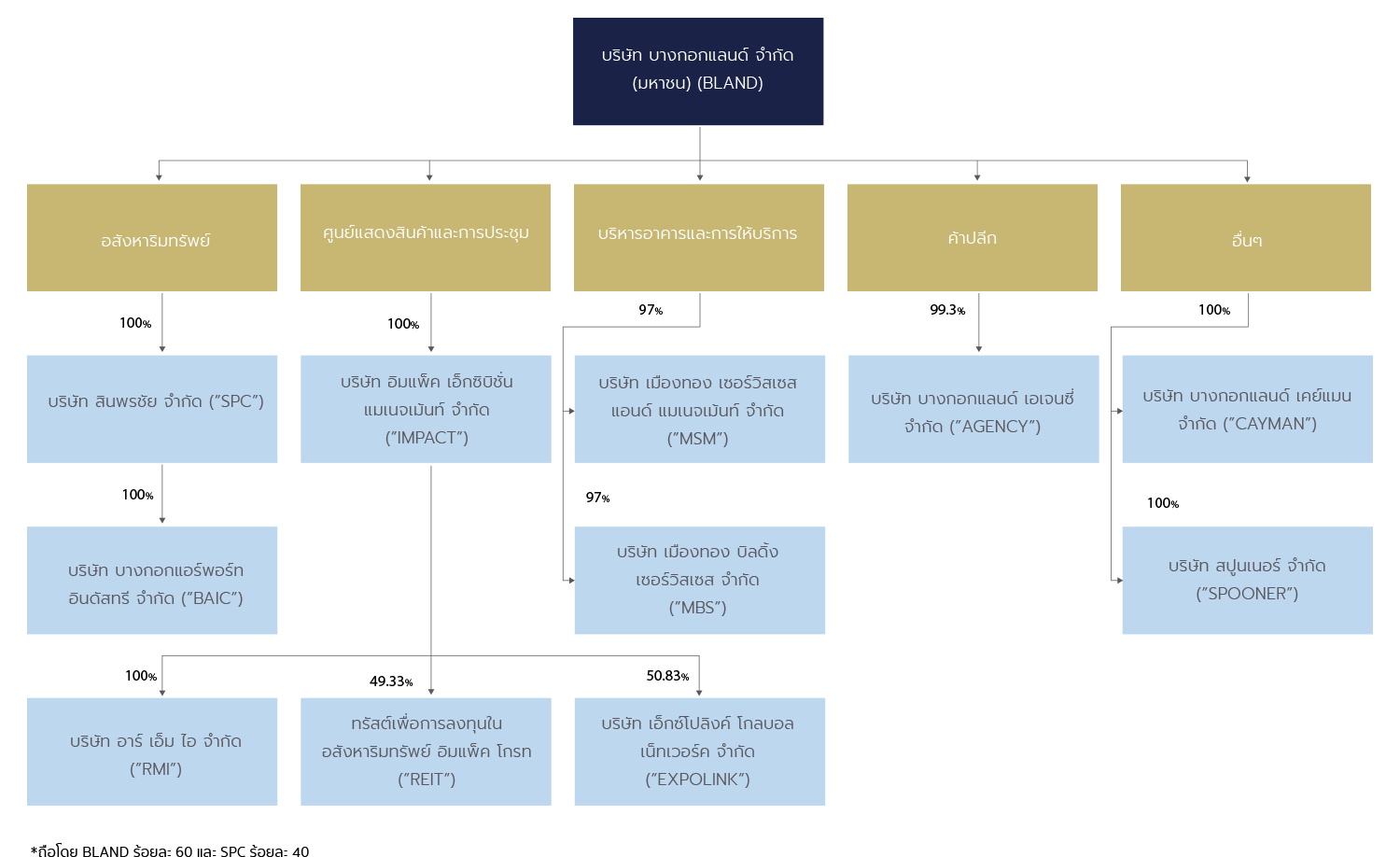
บริษัทในเครือ
บริษัทย่อยและบริษัทร่วม ที่ถือหุ้นตั้งแต่ร้อยละ 10 ขึ้นไปมีดังนี้
| ชื่อบริษัทย่อย | สัดส่วนการถือหุ้น | ที่ตั้งสำนักงาน | ประเภทธุรกิจหลัก | ทุนชำระแล้ว |
| บจ.อิมแพ็ค เอ็กซิบิชั่น แมเนจเม้นท์ | 100% | 47/569-576 หมู่ 3 ชั้น 10 อ.บางกอกแลนด์ ถ.ป๊อปปูล่า 3 บ้านใหม่ ปากกร็ด นนทบุรี 11120 โทร. 0-2833-4455 โทรสาร.0-2833-4456 | ศูนย์แสดงสินค้า ศูนย์การประชุม และโรงแรม | 12,952,714,100 |
| บจ.บางกอกแอร์พอร์ทอิสดัสทรี (หมายเหตุ 2) | 100% | 47/569-576 หมู่ 3 ชั้น 10 คอนโดมิเนียมอุตสาหกรรมนิวเจนีวา ถ.ป๊อปปูล่า 3 บ้านใหม่ ปากกร็ด นนทบุรี 11120 โทร. 0-2504-4949 โทรสาร.0-2504-4982 | อสังหาริมทรัพย์ | 5,320,000,000 |
| บจ.สินพรชัย | 100% | 47/569-576 หมู่ 3 ชั้น 10 คอนโดมิเนียมอุตสาหกรรมนิวเจนีวา ถ.ป๊อปปูล่า 3 บ้านใหม่ ปากกร็ด นนทบุรี 11120 โทร. 0-2504-4949 โทรสาร.0-2504-4982 | อสังหาริมทรัพย์ | 1,180,000,000 |
| บจ.บางกอกแลนด์ เอเจนซี่ | 99.3% | 47/563-564 หมู่ 3 ชั้น 9 คอนโดมิเนียมอุตสาหกรรมนิวเจนีวา ถ.ป๊อปปูล่า 3 บ้านใหม่ ปากกร็ด นนทบุรี 11120 โทร. 0-2503-5040 โทรสาร.0-2503-5064 | ค้าปลีก | 100,000,000 |
| บจ.เมืองทอง เซอร์วิสเซส แอนด์ แมเนจเม้นท์ | 97% | 47/567-568 หมู่ 3 ชั้น 9 คอนโดมิเนียมอุตสาหกรรมนิวเจนีวา ถ.ป๊อปปูล่า 3 บ้านใหม่ ปากกร็ด นนทบุรี 11120 โทร. 0-2980-5500 โทรสาร.0-2503-4784 | บริหารจัดการงาน สาธารณูปโภค | 25,000,000 |
| บจ.เมืองทอง บิลดิ้ง เซอร์วิสเซส | 97% | 47/567-568 หมู่ 3 ชั้น 9 คอนโดมิเนียมอุตสาหกรรมนิวเจนีวา ถ.ป๊อปปูล่า 3 บ้านใหม่ ปากกร็ด นนทบุรี 11120 โทร. 0-2980-5500 โทรสาร.0-2503-4784 | บริหารอาคาร | 12,500,000 |
| บจ.บางกอกแลนด์ (เคย์แมน ไอส์แลนด์) (จัดตั้งที่เกาะเคย์แมน) | 100% | ชั้น 1, อาคารเคเลโดเนี่ยนเฮ้าส์, แมรี่สตรีท, พี.โอ.บ๊อกซ์ 1043, เคย์แมน ไอแลนด์ โทร. (345)9490050 | ผู้อออกตราสารหนี้ต่างประเทศในสกุลเงินเหรียญสหรัฐและสวิสฟรังซ์ | US$ 10,000 |
| บจ.สปูนเนอร์ (จัดตั้งที่ฮ่องกง) | 100% | ชั้น 27 อาคารสเตลักซ์เฮ้าส์ 698 ปรินซ์ เอ็ดเวริด์ โรด อีสท์ ชานโปกง ฮ่องกง | ไม่ได้ประกอบกิจการค้า | HK$ 2 |
| บจ.อาร์เอ็มไอ | 100% | 47/569-576 หมู่ 3 ชั้น 10 คอนโดมิเนียมอุตสาหกรรมนิวเจนีวา ถ.ป๊อปปูล่า 3 บ้านใหม่ ปากกร็ด นนทบุรี 11120 โทร. 0-2833-5576 | ผู้จัดการกองทรัสต์เพื่อการลงทุนในอสังหาริมทรัพย์ | 10,000,000 |
| ทรัสต์เพื่อการลงทุนในอสังหาริมทรัพย์อิมแพ็คโกรท | 49.33% | 400/22 อาคารธนาคารกสิกรไทย ชั้น 6 และ 12 ถนนพหลโยธิน แขวงสามเสนใน เขตพญาไท กรุงเทพฯ 10400 | ทรัสต์เพื่อการลงทุนในอสังหาริมทรัพย์ | 15,714,500,000 |
| บจ.เอ็กซ์โปลิงค์ โกลบอล เน็ทเวอร์ค | 50.83% | 54 ถ.สุขุมวิท 21 (อโศก) แขวงคลองเตยเหนือ เขตวัฒนา กรุงเทพมหานคร10110 โทร. 0-2640-8013 | การจัดการแสดงทางธุรกิจและการแสดงสินค้า | 6,000,000 |
หมายเหตุ :
(1) ถ้าไม่มีการระบุสกุลเงินไว้ ให้ถือว่าทุนชำระแล้วของบริษัทย่อยทั้งหมดอยู่ในรูปสกุลเงินบาท
(2) ถือโดยบริษัท บางกอกแลนด์ จำกัด (มหาชน) ร้อยละ 60 และ ถือโดยบริษัท สินพรชัย จำกัด ร้อยละ 40